解决方案
Solution
联系我们
电话:010-62908360
传真:17600206377
邮箱:info@mapcore.com.cn
地址:北京市海淀区黑泉路8号宝盛广场D座8001-8002
三维技术在城市数字化中的应用——数字园区



三维技术在城市数字化中的应用——数字园区


一、前言

在当前的社会背景下,相较于传统的二维建设城市规划,数字化城市建设的优势已经完全的展现了出来,在这其中,实景三维重建技术起到了至关重要的作用。实景三维重建技术通过市政信息、城市的空间构造信息等,在虚拟的网络中1:1创造出虚拟的数字城市,使得市民可以在电子市政部门办理业务、电子银行进行快捷转账;管理部门可以通过数字城市进行更精细的管理及规划;更有很多依托于实景三维技术所发展起来的新兴行业。

image.png



二、项目介绍

本项目受城市管理规划要求,需要在某园区构建一个三维实景模型场景,用于构建集监控、预警、诊断、分析等为一体的智慧城市管控平台,为城市管理提供决策支撑,辅助管理层线上决策指挥,该园区面积大约有0.5平方千米。

image.png



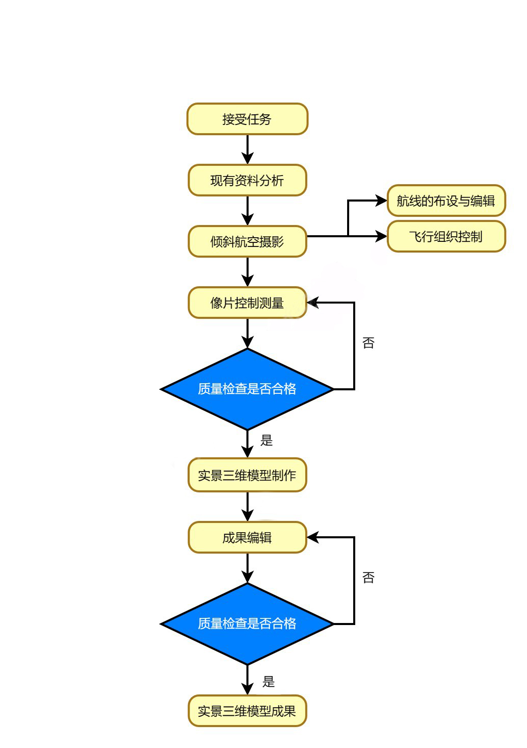
三、项目实施

为了保证数字城市建设的准确性与有效性,本项目采用了摄影测绘技术测绘量取城市建筑的数据模型。首先,采用无人机航拍获取更多的实景三维模型数据,保证其真实性、完整性以及高精度标准;然后,对采集数据进行数据解算,生成航拍测绘城区建筑的实景三维场景模型;最后,以此为基础,通过三维建模软件对所测绘的建筑模型与场景模型进行二次调整,对数字化城市建筑模型中的重要建筑进行具体化、精准化的调整,从而完成实景三维模型建设。

图片1.png

项目实施流程图


1.数据采集:

   利用无人机倾斜摄影测量系统对项目测区进行航空摄影测量,完成全方位无死角的航空影像采集,通过内业处理软件生成三维实景模型。如下图所示:

图片22.png

原始数据



image.png

倾斜摄影三维模型


2.三维场景的制作:

通过三维建模软件1:1制作园区场景,其中包括;房屋信息、路灯、指示牌、地标线、树木、草坪等各种信息。

①单体化建模:根据影像数据,利用三维建模软件进行1:1单体化白模制作,其中包括地面、建筑物、路标路牌、花草树木等信息的制作。如下图所示:

image.png

优化后的三维模型白模


②优化三维模型的材质与贴图:结合影像数据,无人机照片,数码相机实地拍摄照片等,根据项目要求制作三维模型材质。如下图所示:

1.png


2.png

优化贴图后的三维模型


③质检:检查三维模型是否合格,进行最终优化调整,最终成果提交用户交付验收。如下图所示:

3.png

最终成果展示


四、项目总结

通过实景三维技术进行城市三维基础模型搭建,在数字化城市的建立与发展过程中发挥了重要的作用,该技术目前已经成为了数字化城市建设中不可或缺的一部分。本项目通过实景三维重建技术对园区内部及周边的场景信息进行三维数字化,以其快速、准确、全面等技术优势将数字城市以一种更加直观的方式展示在城市管理规划者面前,改变了城市管理规划者对于城市的二维认知,使管理者可以为城市的发展进行更直观的测评,为城市项目建设、城区规划以及旧城区的改造等提供了有力的技术支持。

关于jn江南·体育登录入口

公众号

视频号
Copyright@ 北京jn江南·体育登录入口科技有限公司        备案号:京ICP备14042292号-1       ICP9863263414643413    多源世界 智图管理